SysML
Get SysML facet model
All SysML models and presentations exist in the SysML facet Model which can be accessed by calling getFacet(String symbolicName)of ProjectAccessor.
public IFacet getProjectSysMLFacet(ProjectAccessor projectAccessor) throws ProjectNotFoundException {
return projectAccessor.getFacet(ISysmlFacet.FACET_SYMBOLIC_NAME);
}Get Models and Presentations
Get Models
Associations
Let’s get an association from Block0 in the sample block definition diagram below.

This is the instance diagram. As you can see, there is no direct way to get associations from Block. So you need to get it through the AssociationEnd.

This is how Astah API works in this case.

You can get Attributes and AssociationEnds from Blocks with IBlock#getReferences().
You can get Associations from Associations with IAttribute#getAssociation(). (It returns null if you call IAttribute#getAssociation() from attributes.)
public List<IAssociation> getAssociations(IBlock block) {
List<IAssociation> associations = new ArrayList<>();
IAttribute[] attributes = block.getReferences();
for (IAttribute attribute : attributes) {
IAssociation association = attribute.getAssociation();
if (association == null) {
continue;
}
associations.add(association);
}
return associations;
}Dependencies
Let’s get a dependency from Block0.

This is the instance diagram.

This is how API works in this case.
INamedElement is parent of IBlock.

You can get the dependency from Block0 with INamedElement#getClientDependencies().
If you want to get it from Block1, you can do so with INamedElement#getSupplierDependencies().
Packages - recursively
Packages and Models that inherit packages (IPackage) are also included in the Package.
public List<IPackage> getPackages(IPackage pkg, List<IPackage> packages) {
INamedElement[] namedElements = pkg.getOwnedElements();
for (INamedElement namedElement : namedElements) {
if (namedElement instanceof IPackage) {
packages.add((IPackage)namedElement);
getPackages((IPackage)namedElement, packages);
}
}
return packages;
}Blocks under Packages
Get all the model elements under package (IPackage) and pick classes.
public List<IBlock> getIBlocks(IPackage pkg) {
List<IBlock> blocks = new ArrayList<>();
INamedElement[] namedElements = pkg.getOwnedElements();
for (INamedElement namedElement : namedElements) {
if (namedElement instanceof IBlock) {
blocks.add((IBlock)namedElement);
}
}
return blocks;
}Namespace of Block
Get the name of Block by calling getName() in case they are subclasses of INamedElement (i.g. IBlock).
public String getFullName(IBlock block) {
return block.getFullName("::");
}In addition, by calling getOwner() that obtains the owned model elements, the Full Path name from the project model can be obtained.
public String getFullName(IBlock block) {
IElement owner = block.getOwner();
StringJoiner sj = new StringJoiner("::");
while (owner != null && owner instanceof INamedElement && owner.getOwner() != null) {
sj.add(((INamedElement) owner).getName());
owner = owner.getOwner();
}
sj.add(block.getName());
return sj.toString();
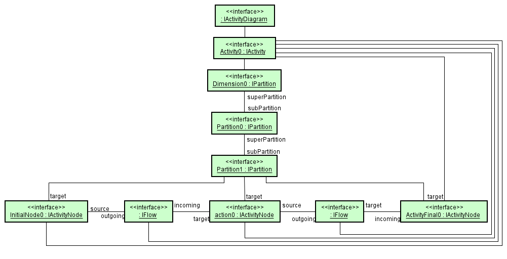
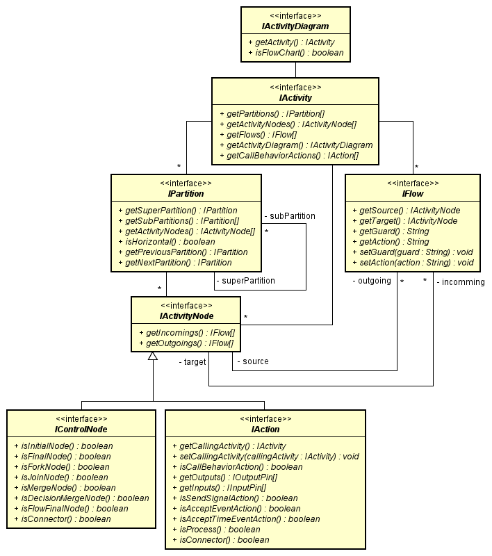
}Activity Diagram Models
Sample Activity Diagram:

This is the instance diagram.
Please note that there is a Dimension as a superPartition of Partition0.

This is a structure of the API for the Activity Diagram models.

Sequence Diagram Models
Sample Sequence Diagram:

Instance diagram of the sample Sequence Diagram:

The structure of the API:

Statemachine Diagram Models
Sample State Machine Diagram, its instance diagram and the structure of API.



Use IState#getSubvertexes() to get all the models inside the state0.
Use IState#getSubvertexes(int regionIndex) if you want to get models per region.
Get Diagrams and Presentations
Get Internal Block Diagram
public List<IInternalBlockDiagram> getInternalBlockDiagrams(IBlock block) {
List<IInternalBlockDiagram> internalBlockDiagrams = new ArrayList<>();
IDiagram[] diagrams = block.getDiagrams();
for (IDiagram diagram : diagrams) {
if (diagram instanceof IInternalBlockDiagram) {
internalBlockDiagrams.add((IInternalBlockDiagram) diagram);
}
}
return internalBlockDiagrams;
}Get part property presentations on the Internal Block Diagram
public List<INodePresentation> getPartProperty(IDiagram diagram) {
List<INodePresentation> partPropertyPresentations = new ArrayList<>();
if (diagram instanceof IInternalBlockDiagram) {
try {
INodePresentation[] childrenPresentations = ((IInternalBlockDiagram) diagram)
.getStructuredBlockPresentation().getChildren();
for (INodePresentation nodePresentation : childrenPresentations) {
IElement model = nodePresentation.getModel();
if (model instanceof IAttribute && ((IAttribute) model).isComposite()) {
partPropertyPresentations.add(nodePresentation);
}
}
} catch (InvalidUsingException e) {
e.printStackTrace();
}
}
return partPropertyPresentations;
}Edit Models and Presentations
To edit models or presentations using the API, a transaction process is required. An exception will occur if:
- The project is not registered in the project accessor.
- The edition for the API is incorrect.
- The target models/presentations you are trying to edit are non-editable.
Edit model
Model Editor
The SysmlModelEditor is used when editing SysML models with the API.
For example, a requirement can be created using the SysmlModelEditor.
If you edit a model that can have multiple presentations, you can create or edit it from each Model Editor.

| Model Editors | Model elements you can create in the Model Editor |
|---|---|
| SysMLModelEditor | Block,InterfaceBlock,ConstraintBlock,ConstraintParameter,ValueType,Unit,QuantityKind,Properties like FlowProperty,ItemFlow,Port,Requirement,Testcase,Part,BindingConnector,Association |
Create a FlowProperty in a block
// Transaction processing is required
public IFlowProperty createFlowProperty(ProjectAccessor projectAccessor)
throws InvalidEditingException, ProjectNotFoundException {
IModelEditorFactory modelEditorFactory = projectAccessor.getModelEditorFactory();
SysmlModelEditor sysmlModelEditor = modelEditorFactory.getSysmlModelEditor();
IModel projectModel = projectAccessor.getProject();
IBlock parent = sysmlModelEditor.createBlock(projectModel, "parentBlock");
IBlock type = sysmlModelEditor.createBlock(projectModel, "typeBlock");
return sysmlModelEditor.createFlowProperty(parent, "Flow Property", type);
}Create a requirement
// Transaction processing is required
public IRequirement createRequirement(ProjectAccessor projectAccessor)
throws InvalidEditingException, ProjectNotFoundException {
IModelEditorFactory modelEditorFactory = projectAccessor.getModelEditorFactory();
SysmlModelEditor sysmlModelEditor = modelEditorFactory.getSysmlModelEditor();
IModel model = projectAccessor.getProject();
IRequirement requirement = sysmlModelEditor.createRequirement(model, "requirement");
requirement.setRequirementID("id");
return requirement;
}Edit Presentations
Diagram Editor
You will use DiagramEditor to create, edit and delete presentations.
| Diagram Editor | Editable diagrams |
|---|---|
| BlockDefinitionDiagramEditor | Block Definition Diagram |
| InternalBlockDiagramEditor | Internal Block Diagram |
| ParametricDiagramEditor | Parametric Diagram |
| UseCaseDiagramEditor | UseCase Diagram |
| StateMachineDiagramEditor | StateMachine Diagram |
| ActivityDiagramEditor | Activity Diagram |
| SequenceDiagramEditor | Sequence Diagram |
| RequirementDiagramEditor | Requirement Diagram |
| MindmapEditor | Mindmap |
Create a Requirement Diagram
// Transaction processing is required
public IRequirementDiagram createRequirementDiagram(RequirementDiagramEditor editor, INamedElement owner,
String name) throws InvalidEditingException {
return editor.createRequirementDiagram(owner, name);
}Create a Requirement Presentation
// Transaction processing is required
public INodePresentation createRequirementPresentation(RequirementDiagramEditor editor, IRequirement model,
Point2D location) throws InvalidEditingException {
return createNodePresentation(editor, model, location);
}
// Transaction processing is required
public INodePresentation createNodePresentation(BlockDefinitionDiagramEditor editor, IElement model,
Point2D location) throws InvalidEditingException {
return editor.createNodePresentation(model, location);
}Create an Action in Activity Diagram
Here’s an example to create an Action in Activity Diagram. When you create a presentation that requires a Model as 1:1, the model would be automatically created as you create a presentation.
// Transaction processing is required
public INodePresentation createActionPresentation(ActivityDiagramEditor editor, String name,
Point2D location) throws InvalidEditingException {
return editor.createAction(name, location);
}Supported model / Presentation list
A part of the class structure of Astah API is different from the one of SysML metamodel.
Astah API has a simplified structure. Some of abstract model elements in the SysML metamodel inheritance structure are eliminated because they would not be instantiated as model elements. See Structure details: SysML Overview in Javadoc
Supported Models in Each Diagram
Summary of supported models of each SysML diagram. See model details:SysmlModelEditor.
To find out how to create diagram, please refer to the DiagramEditor, like BlockDefinitionDiagramEditor.
| Diagram | Class | Related Models | Get Model | Create Model |
|---|---|---|---|---|
| BlockDefinitionDiagram | IBlockDefinitionDiagram | BlockDefinitionDiagram | ✓ | ✓ |
| InternalBlockDiagram | IInternalBlockDiagram | InternalBlockDiagram | ✓ | ✓ |
| ParametricDiagram | IParametricDiagram | ParametricDiagram | ✓ | ✓ |
| RequirementDiagram and RequirementTable | IRequirementDiagram,IRequirementTable | RequirementDiagram and RequirementTable | ✓ | ✓ |
| UseCaseDiagram | IUseCaseDiagram | UseCaseDiagram | ✓ | ✓ |
| ActivityDiagram | IActivityDiagram | ActivityDiagram | ✓ | ✓ |
| SequenceDiagram | ISequenceDiagram | SequenceDiagram | ✓ | ✓ |
| StateMachineDiagram | IStateMachineDiagram | StateMachineDiagram | ✓ | ✓ |
Supported Presentations in Each Diagram
This is a list of Presentation in SysML. To find out which presentation is editable or not, please refer to the DiagramEditor, like BlockDefinitionDiagramEditor.
| Diagram | Class | DiagramEditor | INodePresentation | ILinkPresentation |
|---|---|---|---|---|
| BlockDefinitionDiagram | IBlockDefinitionDiagram | BlockDefinitionDiagramEditor | ✓ | ✓ |
| InternalBlockDiagram | IInternalBlockDiagram | InternalBlockDiagramEditor | ✓ | ✓ |
| ParameticDiagram | IParametricDiagram | ParametricDiagramEditor | ✓ | ✓ |
| Requirement Diagam and Requirement Table | IRequirementDiagram,IRequirementTable | RequirementDiagramEditor | ✓ | ✓ |
| UseCaseDiagram | IUseCaseDiagram | UseCaseDiagramEditor | ✓ | ✓ |
| ActivityDiagram | IActivityDiagram | ActivityDiagramEditor | ✓ | ✓ |
| SequenceDiagram | ISequenceDiagram | SequenceDiagramEditor | ✓ | ✓ |
| StateMachineDiagram | IStateMachineDiagram | StateMachineDiagramEditor | ✓ | ✓ |
Sample
Here is a sample code that actually uses the API.
It should be helpful to you.